Conspiracy Thinking
After seeing far too many friends and acquaintances — including many thoughtful, well-educated, and intelligent people — lose themselves to conspiracy thinking over time, I wanted to better understand what this phenomenon was all about. The following are some thoughts on what conspiracy thinking is, how and why conspiracy theories take root, and how we can protect ourselves and those we care about from falling down the conspiracy rabbit hole.
What is “conspiracy thinking?”
Conspiracy thinking organizes observed phenomena into broad, predisposed generalizations that involve unlikely but titillating machinations of secret societies (or other elite groups) who supposedly orchestrate malicious schemes on a grand scale. Conspiracy thinking involves a set of predictable and easily observed psychological patterns, conditions, and characteristics that work in concert to infiltrate and capture a person’s beliefs, and conform their ideation and behavior to reliable cycles of emotional reactivity and irrational groupthink.
Some combination of the following characteristics are nearly always involved in this psychosocial process:
- An enduring disillusionment or dissatisfaction with the status quo.
- Feelings of inadequacy, lack of agency, and a poverty of personal importance.
- A general rejection of expertise, established knowledge, scientific data, and common sense — in favor of elaborate fictional propositions.
- A strong propensity to be reflexively contrarian and maintain a superiority of self-concept over others, while at the same time being attracted to alternative, outlier paradigms.
- Mental reactions of confusion and bewilderment — and emotional reactions of fear, anxiety, and suspicion — when confronted with unknowns of immense complexity, rapid change, and pervasively veiled or indiscernible causality in modern society. These reactions work in concert to induce a compulsive craving for subjective certainty and control.
- The tendency to adopt or generate narrative causality for explanations of complex events, rather than accepting normative assumptions or applying Occam’s Razor.
- An intuition or paranoia that the world is unstable, unpredictable, or falling apart — that society is ending, etc.
- Feelings of loneliness, isolation, and generalized anxiety that inspire a strong desire for belonging, a need to feel special and unique, and then to have that specialness reenforced through association with other conspiracists.
- A tribal level of moral development that emphasizes in-group vs. out-group polarization and mistrust — a circling of a given community’s wagons.
- A titillating interest in possessing secret or special knowledge, enhanced and reenforced through sharing with an initiated community of like-minded folks who are also “in the know.”
- Increased levels of dopamine in the brain, which excite looser, less logical associations and more superstitious, unicorn assumptions.
- Boredom or dissatisfaction with “life as it is;” a yearning for more excitement.
- Cultural and commercialized conditioning to rely on external authorities, sources of information, or calls to action, rather than learning to depend on more self-sufficient critical/skeptical thinking. In the U.S., for example, it can be argued that American culture encourages an infantilized dependency on commercially driven consumption in order to feel happy, gain status, keep up with peers, bolster our self-esteem, etc. — and this pattern also applies to the consumption of information that maintains our sense of community, well-being, and status.
- Mental illness (and schizotypal personality disorder in particular) that induces conspiracy thinking. In particular there appears to be a steadily increasing phenomenon of epigenetic mental illness in developed countries — and in particular the U.S.A. — which may be the result of environmental and cultural stresses, poor diets, and toxic pollutants.
- A heightened mental reflex of apophenia that imposes order and meaning on an otherwise chaotic universe.
- The natural tendencies of fundamental attribution error, confirmation bias, and belief perseverance, all of which reenforce conspiracy thinking.
- An inability to take personal or collective responsibility or culpability for negative conditions or consequences (for example: climate change, the autism epidemic, an economic crises, oppression of women and minorities, etc.)
- Excessive vulnerability to both the illusory truth effect and the Dunning-Kruger effect as consequence of some or all of the above.
- A high resistance to factual counterarguments, logical reasoning, or other efforts to undermine conspiracy claims. Sometimes this resistance is undergirded with delusions of persecution, and often the conspiracy thinker will immediately accuse anyone opposing their fallacies as “part of the conspiracy.”
How can we guard against conspiracy thinking?
First, it is often important to recognize that there is a kernel of truth in many conspiracy theories — even if that kernel is very small. Most propaganda begins with at least some truth, so that it can seem reasonable on the surface. So although it may feel instinctive to sometimes reject conspiracy thinking without further consideration, it actually can be helpful to separate the facts from the fiction, and give proper credibility where credibility is due. Why? Because we can then exercise the mental muscles need to become discerning and selective, and integrate what is valid into our own ideas and observations, instead of reflexively rejecting everything that is unfamiliar or bizarre. And we can then also disconnect and distance misinformation from the truth when we are communicating information to others. This creates a sort of natural inoculation to conspiracy thinking, because with practice over time we will no longer be sucked into falsehoods via partial truths. We will learn how to separate the signal from the noise.
Second, it is critical to find supportive communities that share our values, mutually relieve isolation and build a sense of belonging, and provide opportunities for engagement around things we care about. Cultivating such fellowship helps with the feelings of anxiety, alienation, and loneliness that are frequent precursors to conspiracy thinking, and insulates us against a need to invest in conspiracy groups as an alternative avenue of social nourishment.
Third, we can develop a body of trusted resources we can rely upon for less biased, more accurate information. We can look at mediabiasfactcheck.com to determine if the media source that produced a particular news story can be trusted. We can consult snopes.com, truthorfiction.org, or factcheck.org to see if a particular claim circulating in mass or social media is accurate or not. And we can consult actual scientific journals, less biased and more factual media, and more balanced and well-rounded commentators to be better informed about what is really going on in the world around us. Some of the sources I consult regularly are listed here: https://www.level-7.org/Challenges/Opposition#TrustedSources
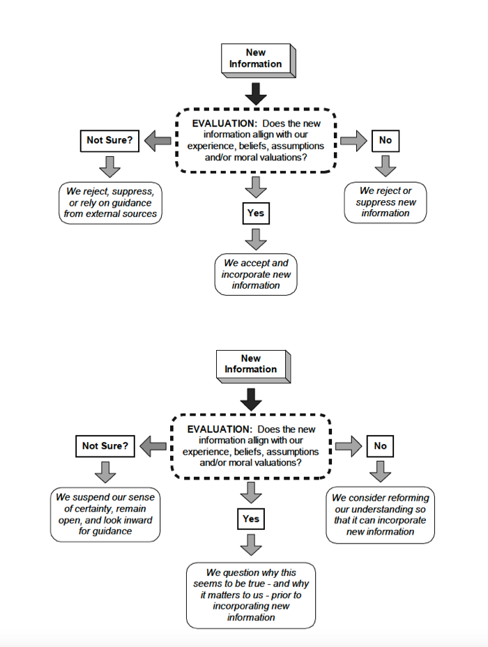
Fourth, we can practice good mental hygiene, and remain perpetually vigilant. This includes familiarizing ourselves with common logical fallacies and propaganda techniques, with the different modes of evaluating new information (see flowchart below), and with the cognitive efficacy of Occam’s Razor. Perpetual vigilance is particularly important, in my view, since it is very easy to become vulnerable to conspiracy thinking in the modern age: we may already feel isolated and alienated to some degree, and these feelings may become more acute with age.
Lastly — and perhaps this goes without saying — we would do well to avoid conspiracist media outlets, websites, and discussion groups other than to briefly explore what a particular conspiracy theory claims. Even if we have a healthy psychosocial immune system, we may in moments of weakness fall prey to the passionate persuasion of devoted conspiracists. To reiterate: I have seen this happen with otherwise thoughtful, well-educated, and intelligent people. Regularly ingesting extreme distortions of reality that claim to be true can, over time, begin to warp our thinking without our even being aware of it. Garbage in, garbage out.
Along the same lines, one of the best ways to improve our immunity against conspiracy thinking is to engage the practices and principles of Integral Lifework, where harmonized, multi-dimensional self-care addresses the deficits, depletions, and imbalances that can lead to conspiratorial vulnerability.
How can we help others who have fallen prey to conspiracy memes?
Well, we could attempt to introduce those who will listen to the same mental disciplines, supportive communities and friendships, and reliable sources of information that we use to escape the conspiracy trap ourselves. We could encourage them to participate in Integral Lifework practice, or other multidimensional nourishment, that will help strengthen them against conspiracy thinking. And, if they are willing and open, their conspiracy thinking may attenuate on its own over time. However, without any such mitigation, the conspiracy thought pattern is self-reenforcing, a pernicious memeplex that constantly adds to and compounds itself. Conspiracy thinking is a bit like a parasite that thrives and grows even as it gradually cripples its host. It is therefore much better to encourage healthful inoculation early on, rather than wait until someone has succumbed to delusion.
But perhaps the most important aid in disrupting conspiracy thinking will be to establish deep, trusting relationships with which we can navigate disinformation and conspiracy propaganda together. It very may well be that one reason our society has become so permeated with conspiracy thinking is that such trusting relationships are sadly quite rare, and tend to be interrupted by changes in jobs, moving to a new neighborhood, through divorce, or via some other disruptive change. Without mutually supporting each other in the real world, it is very easy to find a welcoming home online or via insulated communities of conspiracy groupthink — where desperately lonely, disconnected people can create cosy fantasies that comfort and unite them amid a fractured society.
Lastly, here is an article that offers some advice on how to engage those who seem deeply invested in theier conspiracy thinking: https://theconversation.com/ive-been-talking-to-conspiracy-theorists-for-20-years-here-are-my-six-rules-of-engagement-143132
A possible conspiracy meta-theory about conspiracy theories….
According to at least some research, the impacts of conspiracy thinking are predictable, and include deeper feelings of alienation and victimization, a greater mistrust of government and politics, a breakdown in social cohesion and social capital, and a decreasing ability to make informed decisions about complex topics. And, as discussed in the disinformation section of this website, there are existing and emerging organizations and groups — State actors like Russia and China who seek to expand their influence and power, and wealthy neoliberal owner-shareholders in the U.S. who want to maintain and expand their wealth — who are very interested in perpetuating these disruptive and disabling conditions to serve their own ends. A weak, divided democracy cannot do much to disrupt these well-organized forces, so their goals are understandably to sew confusion and discord. Which leads us to at least ask the question: What percentage of conspiracy theories originate with these manipulative and disruptive forces, and what percentage of conspiracy theories are actively propagated and amplified by them? For example, there is ample evidence to suggest that many conspiracy theories that impacted the 2016 U.S. presidential election did not gain much traction until they were picked up and promoted by Russian State-owned media and social media trolls who aimed to deepen fear and division in the U.S. electorate. And the same thing is happening now in the ramp-up to the 2020 election. In any case, whether this is a plausible or well-organized effort, it seems wise to combat conspiracy thinking in order to dilute any nefarious influences that might benefit from it.
References & Resources
https://www.ncbi.nlm.nih.gov/pmc/articles/PMC5724570/
https://www.psychologytoday.com/us/blog/psych-unseen/202001/understanding-the-psychology-conspiracy-theories-part-1
https://medium.com/interfaith-now/why-your-christian-friends-and-family-members-are-so-easily-fooled-by-conspiracy-theories-5c36a835ef07
https://www.fastcompany.com/90474525/why-people-are-so-easily-fooled-by-conspiracy-theories-they-read-online
https://www.psychologytoday.com/us/blog/insight-therapy/202004/true-false-believers-the-psychology-conspiracy-theories
https://www.frontiersin.org/articles/10.3389/fpsyg.2019.00205/full
https://www.theatlantic.com/shadowland/
https://www.scientificamerican.com/article/people-drawn-to-conspiracy-theories-share-a-cluster-of-psychological-features/